233下载乐园下载这是一款全新免安装游戏运行应用服务平台,用户可以通过这款233小游戏软件在线玩小游戏,不仅在玩游戏的同时,还能够边玩游戏边赚现金,喜欢玩游戏赚钱的朋友们千万可别错过了!

233乐园怎么申请退款
1、首先需要下载安装233乐园,进入软件之后,点击“我的”板块;

2、在这里点击“客服入口”;

3、选择充值问题;

4、如是未成年充值,则可以选择第一项“未成年充值退款”;

5、然后在微信搜索“龙威互动客服中心”公众号,关注;

6、关注之后选择“充值退款”,不要急着申请,可以先点击申请注意事项;

7、先在下面看看退款的注意事项;

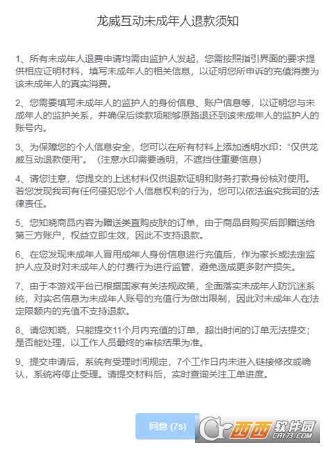
8、然后点击“申请入口”,进入之后会有未成年人退款须知,这里也要注意看哦!

9、看玩之后需要准备以下材料,
身份证明
材料1:未成年人出生证明
材料2:监护人户口簿户主页
材料2:监护人户口簿的个人页
材料2:未成年(小孩)户口簿个人页
拍摄一段您的小孩玩游戏的视频
充值的游戏区服、游戏ID截图
账号实名认证人手持身份证照片
账号实名认证人与未成年人关系证明

10、以及消费证明和特殊材料证明
消费证明:支付渠道流水证明;
特殊材料证明:能证明是孩子充值的材料包括但不仅限于:游戏内聊天记录,充值时的监控视频等。

整理完以上材料之后就可以提交了,提交之后工作人员会进行审核,申请结果以工作人员最终审核的为准哦!
233小游戏旧版app是真的吗?
当然是真的,玩游戏做任务,领取现金,活动时间内,每游戏5分钟,可获得现金红包一个!限时红包活动,疯抢不会停!边玩游戏边赚钱已经不再是骗局了,请广大游戏的玩家请认准,不要被其余玩家占了先机!
功能介绍
【提速运行】
告别卡顿延迟,自动为你管理内存,提高手机运行和新app启动速度30%。
【应用多开】
你可以在盒子里同时打开多个手机应用,并且自由切换;4399游戏盒做不到的,233小游戏可以!
【免安装运行】
节省你的内存:在应用中,你可以像打开网页一样打开应用, 应用不会像普通安装方式那样一直占用你的内存,100多M的我的世界,免安装5秒极速开启游戏之旅!
【节省流量】
一份流量,双倍享受。在233小游戏里打开的应用、游戏等,压缩使用流量到正常消耗掉50%。
特色介绍
【双人对战,在线互撩】
亲密好友,趣味比拼,随时随地,在线约战!聊天对战两不误,心动邂逅任你聊!
拥有数十款火爆全网的好玩游戏,操作简单易上手,每日瓜分百万积分,天天都有奖品拿。无需下载,点开即玩。精选好玩的挑战游戏,操作容易,轻松上手,课间工作之余,随手与对手来一局挑战游戏吧,让你远离枯燥时光!
【全新剧本杀,亲自解谜】
即将成为流行的【剧本杀】上线!明星同款线上剧情推理,海量剧本,等你扮演,缜密逻辑,步步为营!
【养成计划,在线撸喵】
现在有一个随时随地可以撸猫的好机会摆在你的眼前,请你务必要珍惜!快领一只噜噜喵回家,好好宠TA!
【好友玩法,一键开启】
超多好友互动玩法任你挑选,丰富你的空闲时间。现实好友线上组局、随机匹配线上邀请、好友正在玩我也来参与!
相关新闻
小游戏挣钱吗玩家对于小游戏赚钱赚现金的说法
平台将从小游戏创意萌生的初始阶段、产品技术打磨阶段到产品诞生后期的沉淀阶段,推出多项计划扶持开发者。
为进一步助力小游戏研发运营,微信还会不断升级完善信用分、数据助手、优选、快周转计划四大能力。
究竟这些能力是如何帮助微信小游戏开发者?做小游戏是不是还能赚到钱呢?
深挖社交关系链,支持多人对局
与玩手游不同,打完一局微信小游戏,玩家通常会查看自己在朋友圈中的排名。
是的,大家不经意间已使用微信排行榜功能,这是微信社交关系链典型且最初级的应用。
一直以来,社交关系链备受开发者关注。会上微信公开课讲师钟健透露,微信小游戏将支持用户之间互动的玩法。用户可以在开放数据域领域与自己的好友实现赠送、掠夺、点赞等互动。
233乐园怎么换头像教程
进入app之后,点击右下角“我的”;

然后点击头像,完善账号;

把同步233角色头像开关,关掉;

再点击从相册中选择,即可选择手机相册里面的照片当做头像了。
新版内容
1.提高了游戏的打开速度。
2.对加载页面做了优化。
中文名:233下载乐园
版本:4.80.0.0-4808767
包名:com.meta.box
MD5值:13c9f9273f958223080599e36e927474
























大小: 101.5M

小红书app最新版v8.42.0官方安卓版
腾讯地图app手机版V10.13.0官方最新版
京东商城appv13.1.0 官方安卓版
个人所得税手机appv2.0.5安卓版
车轮驾考通考驾照appv8.7.2安卓版
当当网手机版14.6.0安卓客户端
粤苗app下载2026最新版v2.0.19 安卓版
广州地铁官方appv6.3.2 官方安卓版
百度地图导航2026v20.7.0 安卓手机版
美团外卖app最新版V12.54.203官方版
游侠客旅行appv9.1.1安卓最新版
航班管家手机版v8.7.1.1官方最新版
高德地图安卓版v15.02.0.2032 官方版
平安健康保险appv4.33.0
赶集直招聘手机版V10.19.40安卓版
万顺车主app最新版v6.8.8安卓版
熊猫驾信app官方版V5.8.9.7
美团打车司机端v2.8.41 安卓最新版
鄂汇办客户端V4.3.5官方最新版