小米金融最近联合众安保险推出了一个电信诈骗险的保险项目,相信最近不少人都看过电信诈骗险的危害,骗子总能在你不经意间盗走你银行卡中的钱财。虽然现在很多年轻人觉得自己不可能被骗不过不怕一万就怕万一,而且为自己的爸妈投个保也是不错的。下面西西就给大家详细介绍下小米电信诈骗险是怎么回事。
小米电信诈骗险怎么办理:
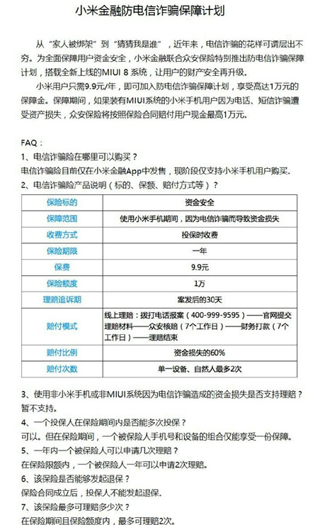
电信诈骗线目前仅在小米金融App中发售,现阶段仅支持小米手机用户购买,赔付比例为资金损失的60%,最多1万元,单一设备、自然人最多2次。
小米电信诈骗险介绍:
今天,小米第四重保护来了,小米金融携手 众安保险提供电信诈骗险,如果你万一中招受骗遭受损失,即可获得赔偿保障。

小米发布电信诈骗险:只需9.9元 被骗赔1万元
据悉,用户每年只需付费9.9元购买,享受1万元的保障金。日后使用手机过程中,如果装有MIUI系统的小米手机用户因为电话、短信诈骗遭受财产损失,众安保险将按照保险合同赔付用户现金最高1万元。
如今MIUI全球有2亿的联网激活用户,小米小时,希望能够通过这份电信诈骗险让每一位用户使用更安心更省心,这也是每一家企业应该履行的义务和肩负的责任。




下载 
下载
下载
下载
下载
下载 
下载 
下载 
下载
下载
下载
下载 
下载
下载
下载
下载
下载
下载
喜欢
顶
难过
囧
围观
无聊





