CAD软件在使用的时候,最常见的就是3DMAX,很多的用户不知道怎么进行导进,因此就让小编给大家详细的讲讲如何导进吧,想知道的来看看吧。
CAD图形导进3DMAX方法介绍
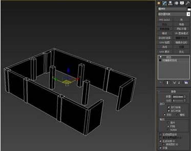
1.CAD导入max软件后,将其组成组。

2.在X\Y\Z三轴归零。

3.添加挤出修改器。

4.选择一个材质球,赋给挤出对象材质,在继续编辑模型时,方便观察模型。
这个方法适合顶面和地面模型较复杂时,需单独做,不需要顶面和地面一次性做出,只要墙体的模型。同时,CAD图像较大线较多时,用这个方法速度省时。

5.要将顶面地面以平面作出,可以给模型添加截面工具,将截面样条线的点或线重新编辑,成封闭图形,转为可编辑多边形就是一个面。

6.如果图形中有必要导入不是挤出的部分,可以在样条线里分离出来,再将需要挤出的图形挤出。




下载 
下载 
下载
下载
下载
下载 
下载
下载
下载
下载
下载
下载 

下载 
下载
下载
下载 
下载
下载
下载
下载 
下载
下载
下载
下载
下载
下载
喜欢
顶
难过
囧
围观
无聊





