阿瓦隆之王建筑数据表,建筑升级条件一览。游戏中玩家该怎么去建造呢,不少玩家对其中的建筑该怎么升级,需要什么条件呢,下面西西带来了这篇攻略,小伙伴们赶紧去了解下吧。

建筑一览:
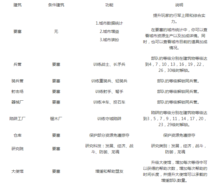
通常一次同时只能建造或升级一个建筑。距离完成的时间会显示在城市界面左边的铁锤图标处。如果想同时建造或升级两个建筑,你可以雇佣额外一组施工队,这样你就可以暂时获得两个建筑列队。此外,你也可以使用金币立即完成建造和升级,无需等待。下面是各大建筑的详细说明:



首页 → 安卓游戏资讯 → 安卓游戏攻略 → 阿瓦隆之王建筑数据表 建筑升级条件一览
08-23 / 75.6M 
08-23 / 75.6M 
08-23 / 74.4M 
08-23 / 75.6M 
08-23 / 186M 
08-23 / 75.6M 
喜欢
顶
难过
囧
围观
无聊名称大小下载