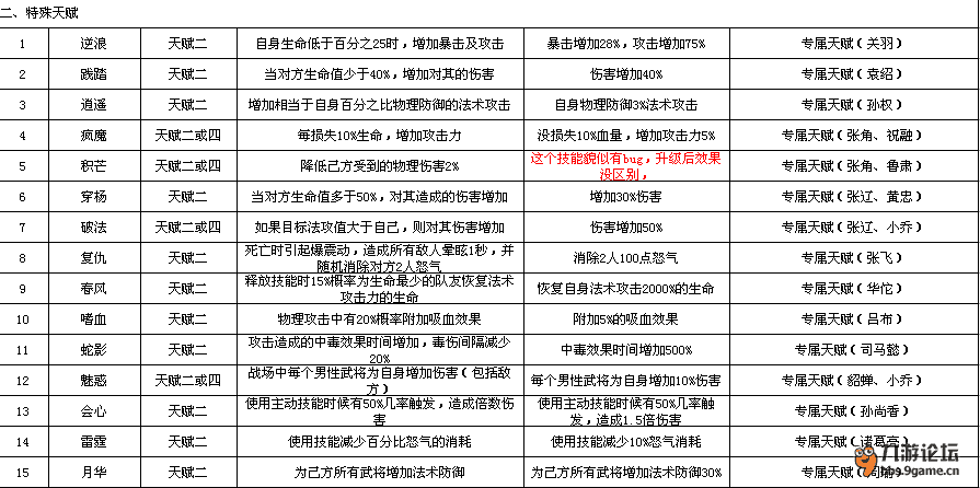
最无双每个武将成长后可以选择一个天赋学习,每个武将有四个天赋可以选择其中一个,不同天赋可以特化武将的某一方面.那么最无双怎么选择天赋,下面是全武将天赋选择搭配攻略,希望大家喜欢。

最无双天赋选择大全



战队达到40级,武将3星开启第一个武将天赋,武将的第一个天赋等级和武将的初始星级有关。
【天赋属性】每种天赋都有其独特的属性,玩家可以根据自己所需,自由选择升级哪种天赋。
关于最无双天赋搭配大全就为玩家分享到这里,更多游戏攻略请继续关注西西软件园。
首页 → 安卓游戏资讯 → 安卓游戏心得 → 最无双各武将天赋先升哪个好 武将天赋升级推荐
喜欢
顶
难过
囧
围观
无聊名称大小下载