黑暗之魂3中的武器强化是必须要强化素材的,强化素材也分为很多种类,下面小编就来给大家介绍一下黑暗之魂3全武器强化素材获得方法及效果一览,希望能帮助各位玩家!
素材获得方法:

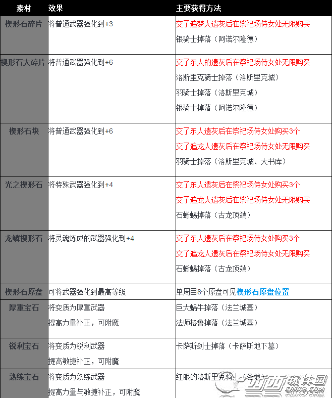
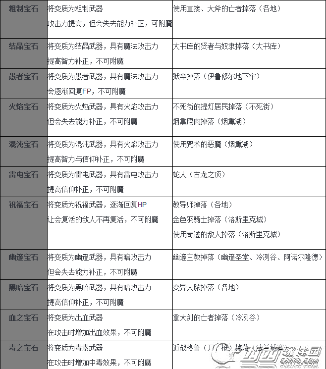
强化素材一览:
黑暗之魂3中有着丰富的武器,并且可以强化、变质,很多玩家不知道黑暗之魂3武器怎么强化,本文将详细讲讲《黑暗之魂3》武器强化素材一览、武器怎么强化。
本作中除了楔石原盘以外所有的强化素材都是可以刷敌人掉落的,其它的素材因为能捡的地方太多了,只说掉落敌人与可购买的地方。(结晶蜥蜴掉落的光之楔形石、龙鳞石等素材忽略)



初始时可变质的种类只有粗制、火焰与熟练,需要将种火(中文翻译余烬)交给铁匠安德烈之后才能进行更多的变质。位置可见全种火位置收集攻略。



喜欢
顶
难过
囧
围观
无聊





