超次元游戏海王星:重生2的风格梦幻纷呈,是很多妹子喜欢的游戏,游戏中玩家将扮演一名美少女的角色去带领其他人去战斗,下面小编就来给大家介绍一下超次元游戏海王星:重生2结局达成条件以及人物加入条件总结介绍,希望能帮助各位玩家!
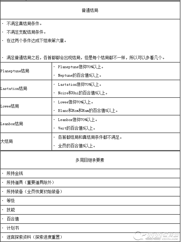
条件一览:






首页 → 游戏资讯 → 游戏攻略 → 超次元游戏海王星:重生2结局达成条件 人物加入条件总结介绍
相关软件相关文章发表评论 来源:西西整理时间:2015/6/1 15:44:22字体大小:A-A+
作者:西西点击:147次评论:0次标签:
超次元游戏海王星:重生2的风格梦幻纷呈,是很多妹子喜欢的游戏,游戏中玩家将扮演一名美少女的角色去带领其他人去战斗,下面小编就来给大家介绍一下超次元游戏海王星:重生2结局达成条件以及人物加入条件总结介绍,希望能帮助各位玩家!






喜欢
顶
难过
囧
围观
无聊名称大小下载