世界未亡,死不投降,这里给大家带来的是冷小莫最新一期的视频——劫。虽然作为游戏中的三忍之一,劫的技能十分灵活而且强力,而没有蓝条的设定也使得他无论爆发还是持续输出都十分擅长。但是由于这个英雄实在太难操作,因此在中低分段中我们还是很少会看到他的出现。但是一个玩得好的劫,绝对会是对方脆皮英雄的噩梦。下面就让我们一起来看看冷小莫的逆风劫是如何上演翻盘的吧!
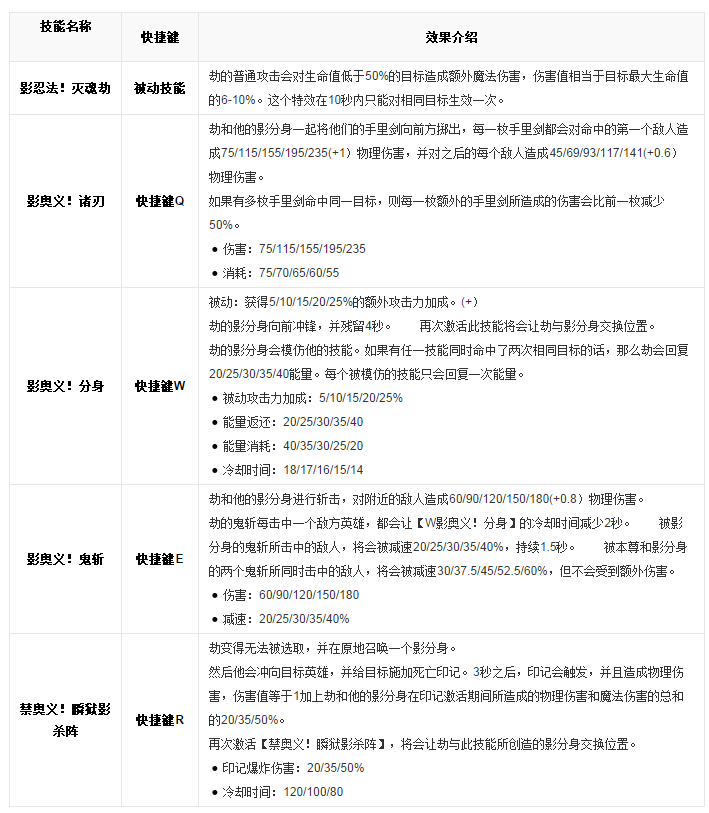
劫的技能介绍:

首页 → 游戏资讯 → 游戏玩家 → LOL视频: 冷小莫解说 全场技能几乎全躲 逆风劫上演大翻盘
前往专题相关软件相关文章发表评论 来源:西西整理时间:2014/10/17 9:09:32字体大小:A-A+
作者:西西点击:1次评论:0次标签:
世界未亡,死不投降,这里给大家带来的是冷小莫最新一期的视频——劫。虽然作为游戏中的三忍之一,劫的技能十分灵活而且强力,而没有蓝条的设定也使得他无论爆发还是持续输出都十分擅长。但是由于这个英雄实在太难操作,因此在中低分段中我们还是很少会看到他的出现。但是一个玩得好的劫,绝对会是对方脆皮英雄的噩梦。下面就让我们一起来看看冷小莫的逆风劫是如何上演翻盘的吧!
劫的技能介绍:

05-15 / 6.5M 
07-05 / 47.0M 
01-13 / 32.3M 
01-06 / 1.3M 
03-30 / 4.8M 
12-31 / 17.7M 
07-05 / 47.0M 
01-13 / 32.3M 
03-30 / 32.6M 
05-15 / 6.5M 
02-26 / 3.42G 
10-21 / 34.7M 
喜欢
顶
难过
囧
围观
无聊名称大小下载