此板为二修板,修的过程浪费了时间,键基地很多这样没修出来的,特发上来共享下。拿到手上电看诊断卡上复位灯常亮。
首先想到得就是看有无电压测量了下内存的电压正常1.8V,接着测量的就是南北桥供电了,这电压肯定是不对的,正常情况下应为1.5V
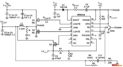
看了下这方面的元器件,全换过。槽子也被烫坏了。南北桥电压都不正常,其余的也就不用说了,复位灯不常亮才怪呢?南北桥电压由RT9218与两场管产生的

查了图中的11PIN VCC和1PIN BOOT 电压都是5V左右,5PIN 与VTT 1.2V的控制级相通,14PIN,2PIN电压有2V左右,4PIN无电压,9PIN也无电压,但经过两电阻与VTT1.2V相通。刚修没一会儿,就在这时有个客户一下子拿了两片一摸一样的板过来维修,两片都有南北桥电压的,一片是没U电压,一片是3.3V值小。没电压的换了主电压IC就好了 ,另一片叫客户留了下来。于是就两片对照着修。后发现了两个人为照成的问题。
14PIN在好板阻值很小直接与1.5V电感相通。但坏板上夜阻值很大,追线跑,在RT9218下方出现孔不通,直接拿针扎通
白色的就是接的线。后又发现别人应该在换场管的的时候不小心断了地线的铜箔。直接就拉到旁边的电解电容上去
搞了两个地方后发现毛病还是依旧,电压上不去。看来这才算是还原了原故障,真正维修应该从现在才开始。之后再测量了下,RT9218,14PIN和 2PIN电压都变为0.6V左右。12PIN经两电阻与1.5V电感相通。9PIN与VTT1.2V相通。与好板对照其测量阻值均正常。但感觉有点奇怪为什么还是起不来呢?既然阻值都基本上正,那就是说排除了断线的可能性,就是哪组的电压提供不正常导致的了。别的电压都排除开外了,只有9PIN FBL 让人感觉有点问题,坏板上已点电压都没有。于是为了证明下是不是这问题。就把好板上连接VTT1.2v和9PIN的那个电阻取掉,在进行测量发现了 VTT1.2V的电压变为0.4几
在测量好板上南北桥供电电压也变为0.6V左右,RT9218那些引脚的电压基本上跟坏板上的一样
在测量坏板上VTT1.2V 无任何电压VTT1.2v那管子的输入级与1.5V是相通,断开电阻后好板上的VTT1.2v还有0.4几V儿坏板上的却没有。查到这就应该有结果了。直接把VTT1.2V那管子换掉,再上电测量南北桥供电,电压出出来了。
上U诊断卡出现D1,这板经常性只跑D1一个代码的,上内存接显示器,到此维修完毕。



下载 
下载
下载
下载
下载
下载
喜欢
顶
难过
囧
围观
无聊



