倩女幽魂手游是有端游原班人马倾力打造,沿袭倩女品牌极致唯美画风与人设,玩法出众而吸引了大批的玩家。倩女幽魂手游有一个保灵丹答题活动,玩家答对问题可以获得非常不错的奖励。下面给大家带来倩女幽魂手游保灵丹答案汇总。
保灵丹

价格:
99元宝
购买方法:
点击人物头像——>角色积分——>关宁积分兑换,每天可购买两个逆流瓶
小编建议:
每天可以使用三个保灵丹~答对题目有90多万经验~答错题目只有60万经验,每天都要记得吃满三个哦~快速升级的妙招一般人我不告诉他!
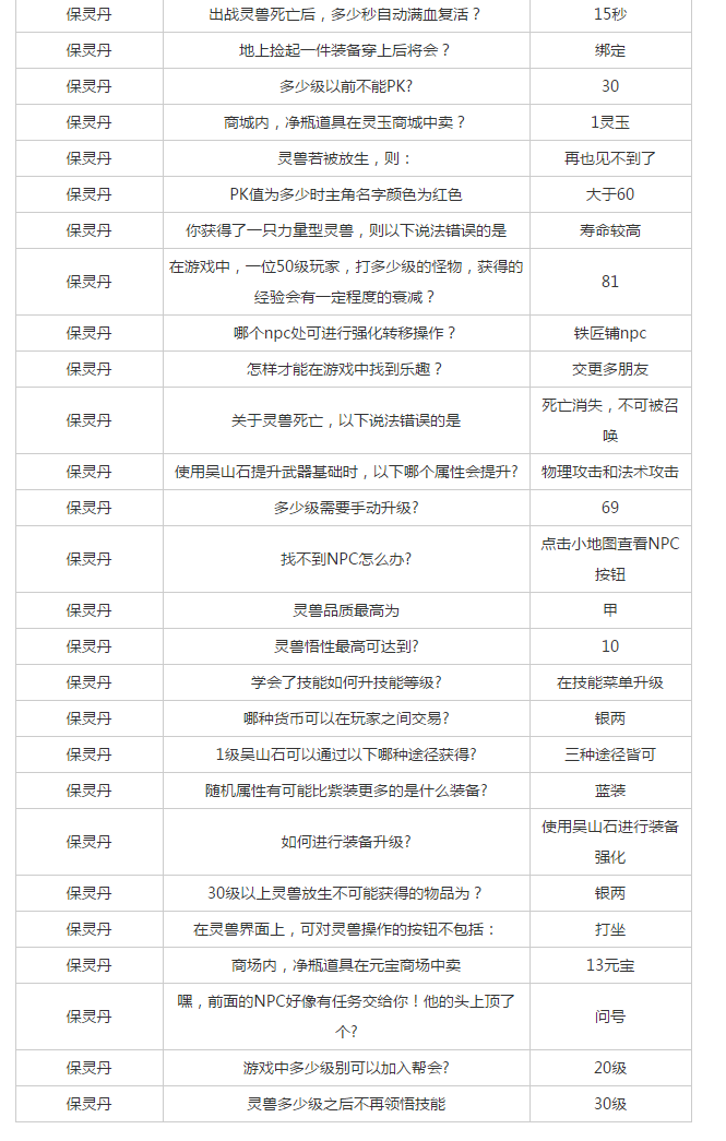
答题库:

以上就是全部内容,希望对你有所帮助。



下载 
下载 
下载
下载
下载 

下载
下载
下载
下载
下载 
下载
下载
下载
下载
下载
下载 
下载
下载
下载
下载
下载 
下载
下载
下载
下载
下载
下载
喜欢
顶
难过
囧
围观
无聊





