在部落冲突中,最近使用X弩的人越来越多,很多玩家对玩XB套还不得要领,没有冲到相应高分段。下面西西就为大家带来一位大神使用XB卡组的攻略,跟随西西一起来看看吧,希望能给大家带来帮助!
一、前言:
大家好,我是放学别走部落的女王大人,上周刚刚在我们部落群搞的oops联赛中使用一套连弩卡组成功夺冠。应首领兮兮和小伙伴的请求,特意写了一篇关于连弩的攻略,为帮助更多想上分的同学^_^。其实最近,各种XB套已经明显的从其他卡组中脱颖而出,成为低级别打高级别的利器,在3000以下的分段,246卡组上2000,358卡组上3000的大有人在。我可能玩的比较早,在XB还没有砍掉15%血量前就购买和升级了XB,结果导致XB被连砍2刀,我的整个新手期却只能玩XB。不过因此也累积了不少心得,在7级358的时候,也算成功渡劫上了3000分。所以今天,我准备写一篇针对玩XB套还不得要领,没有冲到相应高分段的XB套半新人的攻略,那些玩的非常6的小伙伴们可能已经有自己的打法了,多练习下即可,不用太过参照我的攻略来操作。
注:246,369等数字是卡组的紫橙白卡等级,XB是X弩。
二、卡组:

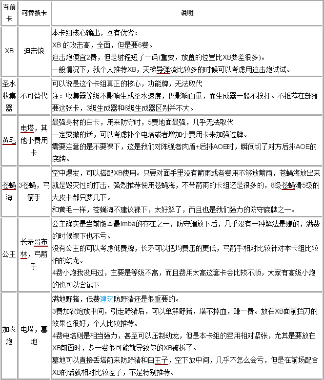
三、可替换卡分析:


四、场地与建筑放置说明:

A点:防守黄金位,总共宽度是4格,加农炮宽度3格,可以偏左或者偏右,对面在左侧下大怪,建筑请放在偏左一格,以确保引到对方的石头皮卡野猪等。
B点:圣水收集器推荐位之一,如果对面会用导弹炸你的收集器,这里可以保证女王塔不会顺带受伤害。同时不会轻易遭到其他攻击。
C点:对面不丢法术解你的收集器的话,请把收集器丢这里。丢在血多的塔后,可以尽量避免收集器受到伤害。(如果开局准备在A点丢加农炮,建议生成器也先丢这里)
D点:建议的小加农炮位置,XB在E点,加农在D点,面对对方近战有很好的拖延作用,成功守下的话,还能避免大骷髅的炸弹炸到XB。
E点:建议的XB位置,只有一格,放下去的时候务必放在路正中间,刚好打到塔的距离
F点:加农放错位置,或者对方有XB迫击炮能攻击到E点时,XB可以调整到F点放置。但是会被河对岸的远程直接攻击,总体来说不如E点。
五、基础打法思路:
刚刚选卡我就说了,圣水收集器才是这套卡的核心,所谓XB只是辅助。我们的目标是,利用低费防守解高费,配合圣水收集器,在特定瞬间和对面拉开5左右甚至更高的水差,然后打一波强力的爆发,XB只是这种情况下,最好的输出者而已。初期可以适当的卖塔的血以求水差,2费解+塔掉300血量,比4费解要好的多。不过卖血请适量!无脑卖血非常不推荐!想要越级上更高的分,脑子里要对对面大概的水费和手牌有个概念,重要!(据说有黑科技能显水,我从来没用过,用了应该可以进一步减少失误。)后续所有的防守,进攻,赚费打法,打的要灵活,不要死抄教科书,我提供的只是思路,很多情况没办法描述,要结合场况处理。主要还是多打几局试试各种方法吧。
六、防守/赚费方法:
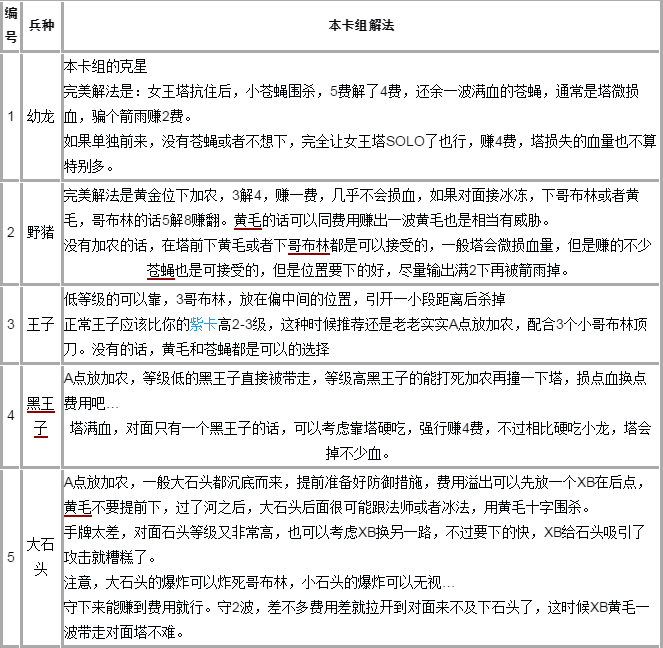
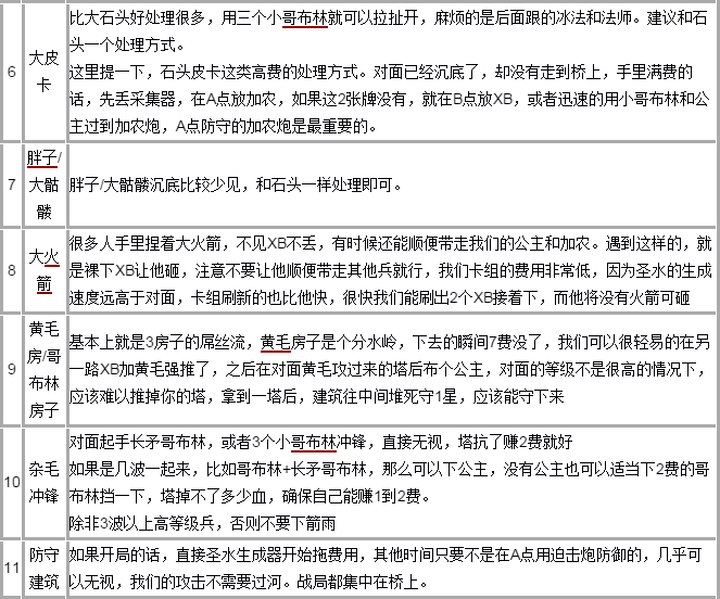
那么,如何赚水差呢,下面一些常见威胁较大的兵种的应对和赚费方式:


七、开局方法:
首先,重中之重!通用开局一定要等到10费满费再下兵,是否先手看自己手牌情况。
情况1:前5张的手牌有圣水收集器,小加农炮,苍蝇黄毛之一。
这种情况可以先手下圣水收集器,一般对面再猛的攻击,都可以在损失一点塔血量的情况下成功防守下来
情况2:有圣水收集器,对方满费不下怪
下收集器吧,属于最好的先手之一了,我们还是需要一点时间来拉水差并磨血的,拖时间没意思。
情况3:没有收集器,有公主和加农(或者之一)
先公主沉底,要么骗解要么参与战斗,最差也能磨塔2下血,几乎不亏。对面突然的冲锋也能稍微防一下;没有公主就下加农在A点吧,再看对面的进攻来确定防守方案
情况4:没有收集器,没有公主,没有加农炮
扔了收集器,然后确保在A点丢下加农防守引打怪,有公主可以在差不多的时间放下,其他兵先不要丢,如果费用实在太多,可以在B点放个XB帮助输出。对面的大怪过河之后,几乎一定会在后面跟上AOE类的法师/冰法/黑骑之流,法师类用黄毛十字围杀,几乎只要一刀,如果情况还十分危急,可以继续下兵解。一般来说,除了太高级的对手,一般可以用更少的费用防守下来。通常是赚出一个收集器,塔仅是少量损血。
情况5:对面高等级黑白王子一起冲锋
不要下收集器,不要下收集器,不要下收集器。能直接用苍蝇的,手要快,配合3个小哥布林或者加农挡一下刀,建筑几乎不会损血。赚出2费加一波苍蝇;黄毛+苍蝇也是可以的,毕竟对面还得浪费个箭雨清苍蝇,10费换12费赚2费。没有苍蝇就黄毛+加农炮,或者黄毛分割开,用哥布林摸王子,对面等级高的情况下,3个全上也行,力求不多亏
情况6:对面野猪
参照上面表格中的野猪解法。
八、关于进攻:
差不多在赚费用的时候,拉开3-5费,对面也没有继续下兵进攻的情况下,我们可以由守转攻了。那么,我们现在在费用上领先对面3到5费了,而且对对面的卡组有个大概的了解了,该怎么进攻呢?首先等到10费左右,自己算好圣水生成器生成周期,最好是下XB后立刻涨一点费用
情况1:对面没苍蝇,没幼龙
无脑XB+黄毛冲锋,然后借着圣水生成器,速度下公主,小哥布林,加农炮等快速加入战场的单位,保护住XB就行
情况2:对方没箭雨,火球
无脑XB+苍蝇海冲锋,几乎没有可以抵挡的,如果在底线丢公主,那他更没有费用防XB了
情况3:对面有箭雨,有苍蝇
在E点放XB,在D点放加农炮,手里捏好剩下的费用看对面情况:
如果对面苍蝇海,速度箭雨,有生成器的话,应该可以在苍蝇摸到你XB前清了;
如果对面黄毛,那加农炮附近丢小哥布林,后面点丢公主,对面黄毛清掉你加农炮后也死的差不多了,如果圣水情况好,可以用黄毛顶黄毛,就算低2级,配合加农炮和一小段距离,也一定能赢
进攻的思路多种多样,对自己的兵种有个了解就行,很多时候不靠XB,苍蝇/黄毛冲锋也能拆了对面的塔,主要自己多打打,有经验了,见招拆招即可
九、一些温馨小提醒:
一些关键的数字要记住,比如公主一箭能戳多少,箭雨飞建筑能飞多少,拼斩杀的局还是很多的。
除非是收割或者特殊情况,不要做提前预判飞箭雨之类的动作!偶尔的预判成功让你这盘的录像看起来很飘逸,但是预判失败往往会把自己打崩,所以想上分的话,请老老实实见招拆招。
虽说不要预判,但是手指提前选好很可能要下的兵,移动到合适的位置准备放下,往往可以早0.1秒下兵,甚至扭转整个战局。
输的类型比较多的局应该是费用差并没有拉太开,就开始贸然进攻。比如对面有石头/大皮卡,并且费用足够的时候,我下了XB进攻,结果人家塔前一个大怪,XB火力被吸引走后崩盘。
不要追求3:0,XB并不适合应付国王塔,1:0是很好的结果。
因为被拆掉的女王塔一侧,你下的XB,人家能在旁边直接下黄毛哥布林等近战输出,分分钟能怒拆了你XB。所以如果开局有一路被拆了,选择强攻另一路,能拿下的话,拖平手为主,找机会用黄毛和苍蝇反击。
十、视频:




下载 
下载
下载
下载 
下载 
下载
下载
下载
喜欢
顶
难过
囧
围观
无聊





