大唐无双手游百花医是辅助奶妈职业,百花医作为奶妈好不好玩呢,百花医有些什么技能?,西西今天要为大家分享的就是大唐无双手游百花医职业及技能介绍,希望大家喜欢。
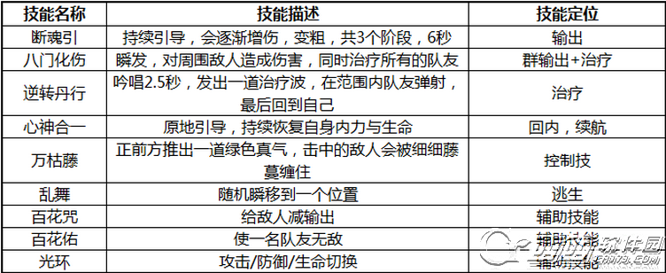
技能:

攻击类型:远程
职业定位:妙手回春、辅助
门派简析:百花——大唐无双手游中目前唯一的治疗职业,拥有强大的治疗能力,还拥有各种辅助技能,可以定身、可以减少伤害、也可以使自己或者队友无敌,刷副本时很受玩家欢迎,是团队中不可或缺的存在。百花本身的输出技能较少,前期时刷任务大怪的效率很低,升级比较慢,需要和其他玩家组队才能提升升级速度。

以上就是西西软件园为大家分享的大唐无双手游百花技能介绍,更多资讯内容请继续关注我们。




下载 
下载 
喜欢
顶
难过
囧
围观
无聊





