崩坏3rd深渊主流阵容怎么搭配?崩坏3rd中,深渊是游戏中的主要副本玩法,那么深渊中没有哪些主流阵容,该怎么玩,接下来西西就给大家带来的是rd深渊主流阵容搭配分析!

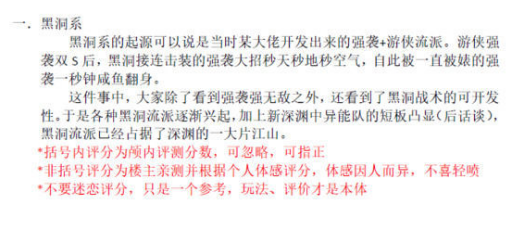
一,黑洞系

1,强袭+游侠+山吹

2,强袭+战车+山吹/圣女


3,次元+游侠+山吹

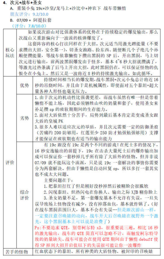
4,次元+战车+圣女

5,雪地+战车+山吹/圣女

首页 → 安卓游戏资讯 → 安卓游戏攻略 → 崩坏3深渊主流阵容怎么搭配 深渊主流阵容搭配分析
07-12 / 469M 
05-15 / 877KB 
07-10 / 1.97G 
12-14 / 25.6M 
01-10 / 363M 
05-22 / 884.4M 
03-03 / 264M 
02-28 / 633M 
05-22 / 298M 
05-22 / 884.4M 
04-18 / 560M 
08-17 / 595.5M 
04-09 / 124.0M 
11-14 / 1.50G 
08-15 / 471M 
08-04 / 845M 
08-24 / 35.1M 
01-29 / 26.6M 
10-09 / 1.48G 
05-22 / 884.4M 
05-20 / 539M 
10-19 / 550M 
11-29 / 2.21G 
05-20 / 548.5M 
喜欢
顶
难过
囧
围观
无聊名称大小下载