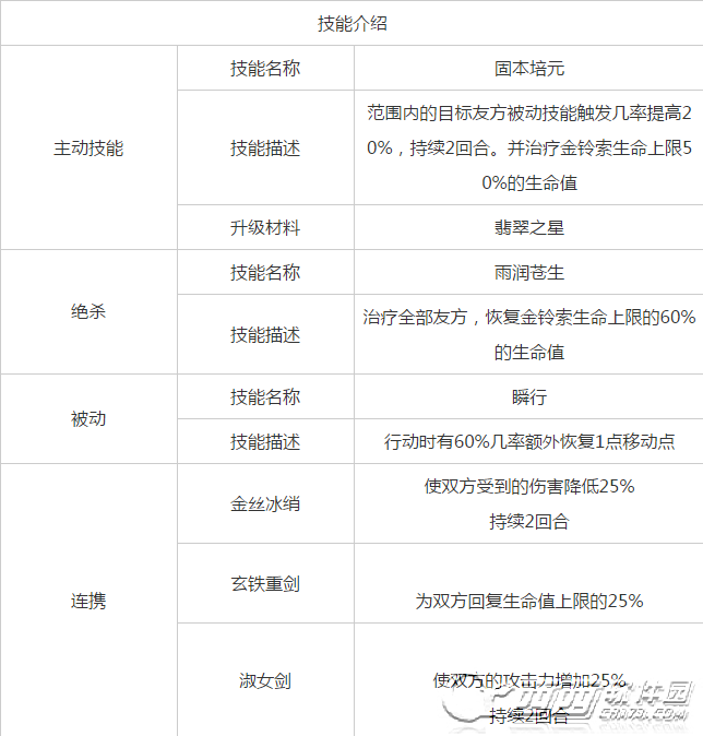
梦间集金铃锁怎么样?梦间集手游金铃锁厉害吗?梦间集手游金铃锁技能是什么?接下来西西就给大家带来了梦间集金铃锁技能属性全解析。




以上就是西西给大家带来的梦间集金铃锁怎么样,金铃锁技能属性全解析了!希望能够帮助到大家!更多游戏资讯请继续关注西西软件园!
首页 → 安卓游戏资讯 → 安卓游戏攻略 → 梦间集金铃锁怎么样 金铃锁技能属性全解析
12-20 / 1M 
09-24 / 362.5M 
08-31 / 362.5M 
08-31 / 362.5M 
08-31 / 362.5M 
04-06 / 1M 
喜欢
顶
难过
囧
围观
无聊名称大小下载