铁路12306是一款铁路局官方推出的购票软件,现在很多伙伴出行都是在购票软件上面提前预定票, 既不用排队又不麻烦,使用过程中可能会有一些问题,有的用户就想知道如何在线投诉,一起来西西看看吧!
铁路12306在哪里投诉?
1、首先启动铁路12306app,点击右下角“我的”按钮,打开“我的”页面,进行账号登陆。

2、在“我的”界面,可以看到“温馨服务”点击打开。

3、在“温馨服务”界面下,找到“投诉”选项,点击打开进入投诉界面。

铁路12306投诉图文教程:
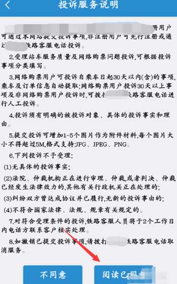
此时会弹出投诉许可协议界面,点击右下角“阅读已同意”接收该许可协议。

此时进入投诉界面,可以看到两种投诉情况,一是针对“服务质量”,二是针对“网络质量”。如果投诉服务质量,需要填写下图所示信息,具体到车次、乘车日期及个人身份信息等,下方可以上传有关图片,注意只受理乘车日起30天内的投诉。


如果投诉网络质量,即在线购票所遇到的问题,需要进行投诉,需要提交购买车票时具体情况,说明所遇到的问题。这样针对两种情况,如何进行投诉就介绍完成。

以上就是西西小编专为大家收集的铁路12306在哪里投诉?铁路12306投诉图文教程的相关内容,想了解更多的内容,就来西西看看吧!

喜欢
顶
难过
囧
围观
无聊





