无尽神域手游合成方块配方公式,合成方块材料汇总一览,无尽神域手游合成方块可以合成许多新的材料和物品,使用不同的物品材料来合成会有不同的结果,还有随机紫装可以获得,下面带来无尽神域手游合成方块配方公式一览,希望对大家有所帮助。

无尽神域手游合成方块配方公式
系统背景:
这是一个可以合成万物的神秘方块,没有人知道它是如何诞生的。你只需要知道,这个具有特殊法力的神器,可以为你合成珍贵的药品、魂器材料、宝石、史诗装备。传闻还有一些特殊的合成配方,是被神灵选中才可以拥有的。
系统介绍:
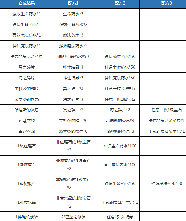
玩家可以通过合成方块创造出新的物品,具体的配方公式见下

提醒
缺少合成材料时,不妨逛逛商会补齐材料。
以上就是无尽神域手游合成方块配方公式,合成方块材料汇总一览,请大家继续关注。


下载 
下载 
下载
下载 
下载 
喜欢
顶
难过
囧
围观
无聊





